设为首页 加入收藏 期刊导航 网站地图
  • 首页
  • 期刊
    • 数学与物理
    • 地球与环境
    • 信息通讯
    • 经济与管理
    • 生命科学
    • 工程技术
    • 医药卫生
    • 人文社科
    • 化学与材料
  • 会议
  • 合作
  • 新闻
  • 我们
  • 招聘
  • 千人智库
  • 我要投搞
  • 办刊

期刊菜单

  • ●领域
  • ●编委
  • ●投稿须知
  • ●最新文章
  • ●检索
  • ●投稿

文章导航

  • ●Abstract
  • ●Full-Text PDF
  • ●Full-Text HTML
  • ●Full-Text ePUB
  • ●Linked References
  • ●How to Cite this Article
Sustainable Development 可持续发展, 2013, 3, 77-82
http://dx.doi.org/10.12677/sd.2013.33013 Published Online July 2013 (http://www.hanspub.org/journal/sd.html)
The “SWOT” Analysis of Caidian District in Wuhan
City Ecological Construction
Sha Zhao, Xiaomei Yu, Ying Feng, Kun Li
Faculty of Resources and Environment, Hubei University, Wuhan
Email: zhaosha2012@foxmail.com
Received: Mar. 23rd, 2013; revised: Apr. 14th, 2013; accepted: Apr. 27th, 2013
Copyright © 2013 Sha Zhao et al. This is an open access article distributed under the Creative Commons Attribution License, which
permits unrestricted use, distribution, and reproduction in any medium, provided the original work is properly cited.
Abstract: In ord er to convey the spirit of the 18th National Congress, Caidian District propo sed the regional
development strategy of constructing the state-level ecological area. This article gives a brief SWOT analysis
based on the current situation of Caidian. It illustrates the strengths and the weakness of the ecological
development construction in Caidian. The impartial judgments of the opportunities and threats of Caidian
will give an objective sug gestion to the decision-making of Caidian ecological construction.
Keywords: Caidian District; Ecological Construction; SWOT Analysis; Regional Development
武汉市蔡甸区生态建设 SWOT 分析
赵 莎,余晓妹,封 瑛,李 昆
湖北大学资源环境学院,武汉
Email: zhaosha2012@foxmail.com
收稿日期:2013 年3月23 日;修回日期:2013 年4月14 日;录用日期:2013 年4月27 日
摘 要:武汉市蔡甸区为进一步落实十八会议精神,提出了创建国家级生态区的区域发展战略。本文
立足于蔡甸区的发展现状,利用 SWOT 分析,解析蔡甸区生态建设发展的优势和弱势,正确认识蔡甸
区生态建设当前面临的机遇和挑战,对蔡甸区生态建设具有一定的指导意义。
关键词:蔡甸区;生态建设;SWOT 分析;区域发展
1. 引言
中共十八大提出了大力推进生态文明建设的宏
伟目标。“努力建设美丽中国,实现中华民族永续发
展”已经成为新时期各级政府的奋斗目标[1]。本文从
蔡甸区生态建设的现状出发,对于蔡甸区生态建设所
进行的 SWOT 分析,可以客观认识蔡甸区生态建设发
展的优势和弱势以及当前面临的机遇和挑战,从而有
利于探索出适合自身发展的道路,化弱势为优势,化
挑战为机遇。
2. 蔡甸区生态建设 SWOT 分析
SWOT 分析又叫态度分析法,是一种企业内部分
析方法[2]。即根据企业自身的既定内在条件进行分析,
找出企业的优势、劣势及核心竞争力之所在。其中,
S代表 strength(优势),W代表 weakness(弱势),O代
表opportunity(机会),T代表 threat(威胁)。SWOT 分
Copyright © 2013 Hanspub 77
武汉市蔡甸区生态建设 SWOT 分析
析即对研究对象四个方面的环境因素(S、W、O、T)
进行分析[3]。SWOT 中四个要素的关系如图1。
2.1. 优势分析
2.1.1. 生态条件禀赋优良
蔡甸区位于武汉市西郊,地处汉江与长江汇流的
三角地带,江汉平原东缘。具有热丰、水富、光足的
气候特征[4]。雨量充沛,年平均降水量在 1100~1450
毫米左右;日照充足,年均日照时数可达 2111.8 小时,
具有明显的温光同季的特点。蔡甸区自然资源优势明
显,大小湖泊 57 个,南湖水质清纯;沉湖鱼肥水美;
莲花湖穿布城关;后官湖与沉湖水产丰富;境内的“江
汉平原第一峰”九真山、佛教圣地嵩阳山,均被列为
国家级森林公园。这些得天独厚的自然资源为蔡甸区
的生态建设提供了发展基础。
2.1.2. 地理区位优势突出
蔡甸区地处长江和汉江夹角地带,京珠、沪蓉高
速公路在此交汇。地跨东经 11 3˚41'~114˚13',北纬
30˚15'~30˚41'之间。区内地理位 置优越,北傍汉江与
东西湖区唇齿相依,南临通顺河与汉南区山水相连,
东濒长江与江夏区隔水相望,西与汉川市交错接壤,
东北邻汉阳区,西南邻仙桃市。是武汉市“1 + 8”城
市圈的重要组成部分和战略要地,蔡甸经济开发区纳
入武汉新区规划(图2)。
2.1.3. 环境质量保持良好
蔡甸区内生态环境质量、山水资源保持优良[5]。
集中式饮用水水源地水质达标率大于 95%(表1),部
分湖泊水质达到三类饮用水标准[6]。蔡甸污水处理厂
率先在全市新城区建成投入运行,城市污水基本实现
达标排放。区内积极保护生态,自然保护区覆盖率大
于11 %,建成区绿化覆盖率大于34.5%,森林覆盖率
达到 22.5%;节能环保水平进一步提高,万元生产总
值能耗比 2010 年下降 25%,污染物排放总量下降
12%。大气环境质量、噪声环境质 量均达到功能区标
准,为生态蔡甸建设提供了一定环境质量保障。
2.1.4. 生态产业建设齐全
蔡甸区逐渐形成规模化的以循环经济为主导的
园区生态工业、以清洁种养为特征的都市生态农业、
以休闲养生为主体的生态旅游、以优美环境为载体的
Figure 1. The elements of the “SWOT” analysis diagram
图1. SWOT各要素分析示意图
Figure 2. Zoning map of Caidian District in Wuhan city
图2. 武汉市蔡甸区区位图
Table 1. The main source of drinking water quality statistics of
Caidian District in 2011
表1. 蔡甸区 2011 年主要饮用水源水质统计表
水源地名称 取水量
(万吨)
达标水量
(万吨) 达标率(%)
蔡甸自来水公司 2340 2340 100
索河镇水厂 86.4 86.4 100
合计 2516.4 2444.4 100
注:其中相关数据来源于《蔡甸区十二五环保规划》。
生态人居产业共同组成的生态产业体系。在生态工业
发展上,工业废弃物综合利用、电子信息等产业蓬勃
发展;在生态农业发展上,创建了“张湾”、“白湖”
等多个生态农业示范园;在生态旅游业上,全区生态
旅游业主要发展指标在全市新城区中居于前列,在
“大汉阳”地区处于领先地位。蔡甸区生态产业基础
Copyright © 2013 Hanspub
78
武汉市蔡甸区生态建设 SWOT 分析
为蔡甸区生态建设发展提供了有力的保障。
2.1.5. 地区经济实力较强
2011年实现地区生产总值202 亿元,比上年增长
17.5%;完成全口径财政收入40 亿元,增长30.8%;
完成固定资产投资168 亿元,增长 44.3%;城镇居民
人均可支配收入和农民人均纯收入分别达到 14,652
元、9259 元,分别增长 12%、13%[7]。蔡甸区近年来
经济实力雄厚,2005 年至 2011年,连续七年跻身全
省县域经济“十强”行列,连续五年被授予“全省最
佳金融信用区”。强大的经济实力为生态建设的发展
提供了物质保障。
2.1.6. 政府重视生态建设
蔡甸区历届政府都十分注重生态建设,进入新世
纪以来,政府把生态环境作为融入武汉城市圈的优
势,加强了环境保护管理能力建设,投入了环境质量
监控实验室,扩大了地表水监测点,完善了污染源在
线自动监测网络,以及完成了蔡甸生态区划及生态环
境保护规划研究,建成了环境资源信息网络平台等一
系列的项目,各相关部门,相关产业共同打造“生态
蔡甸”,提出“三步走”战略。
2.2. 劣势(Weakness)分析
2.2.1. 产业结构发展不平衡
蔡甸区近年来经济增长较快,但产业结构发展不
平衡。在蔡甸区的产业经济结构中,其中以第二产业
为主,第一产业有下降的趋势,第三产业发展缓慢。
就三大产业结构比来看,2010 年为10.5:61.2:28.3,
2011年为 10.2:62.7:27.1。一是以农业为主的第一产业
比重偏低;二是第三产业发展缓慢,产业调整力度薄
弱。三是近年来虽然工业发展迅速、但是产业自主研
发能力相对较低、产业集聚化不完善,集约化程度不
高(表2)。
2.2.2. 水环境保护基础薄弱
首先,水利基础设施较为滞后。汉江干堤受河势
变化影响,岸线仍未得到有效控制,崩岸险情时有发
生。其次,水资源配置尚不完善。在城市供水方面,
仍然存在供水系统缺乏统一规划,供水企业在应急资
金投入、应急人员培训等方面仍存在不足。在农村生
活供水方面,供水和用水制度仍需进一步健全和完
Table 2. The composition of the three industries GDP in Caidian
District in 2010-2011
表2. 蔡甸区 2010~2011 年三大产业生产总值构成表
现价(万元) 构成比重(%)
2010 2011
比上年
同期增
长% 2010 2011
贡献率
(%)
拉动增
长点数
地区
生产
总值
2148,2961,659,22116.9 100 100 100 16.9
第一
产业 220,118220,1185.5 10.2 10.5 3.4 0.6
第二
产业 1,345,4621,014,65518.9 62.6 61.2 68.511.6
第三
产业 582,716470,22616.8 27.1 28.3 28.14.7
注:其中相关数据来自《武汉市蔡甸区国民经济统计资料》。
善。最后,水生态环境保护相对滞后。
2.2.3. 经济发展与环境保护的矛盾依然突出
近年来,蔡甸区工业发展速度较快,全区规模以
上工业企业由2005 年的60个增加到 181 个。蔡甸区
经济结构是资源原材料工业占主导地位,资源消费量
持续上升,构成巨大的环境压力。蔡甸区水环境也受
到污染,危险废物未规范化处理,固体废物占用大量
土地,生活垃圾处理方式单一,同时蔡甸区群众对区
内规划了解不多,又由于规划水平有限,所以操作性
不够强,导致城市空间资源的合理利用也得不到有效
保证,甚至存在重建设、轻规划,重专业建设、轻总
体布局的现象,影响着生态蔡甸的发展。
2.2.4. 农村环境整治压力巨大
随着蔡甸区农村经济的快速发展、畜禽养殖业和
农业综合开发规模的不断扩大、乡镇工业对资源利用
强度的日益增加,农村环境污染和生态破坏日趋严
重,形成“点源与面源共存、生活污染与工业排放叠
加、各种新旧污染与二次污染相互复合”的严峻形势,
总体状况不容乐观。
2.3. 机遇分析
2.3.1. 国家政策为生态建设提供了战略机遇
2002 年国家环保局开始推动生态区、生态市、生
态省建设,2003年发布了生态区市省建设指标。近年
来,国家又发布了《全国生态环境保护纲要》和《全
国生态环境建设规划》。党的十七大报告中指出坚持
把建设资源节约型、环境友好型社会作为加快转变经
Copyright © 2013 Hanspub 79
武汉市蔡甸区生态建设 SWOT 分析
济发展方式的重要着力点。2012 十八大报告中更是对
生态文明的建设更加重视,提出把生态文明建设放在
突出地位,努力建设美丽中国。武汉市的生态建设主
体规划功能中,蔡甸区的地位十分重要,打造生态蔡
甸,美丽蔡甸,是促进武汉生态文明发展,湖北生态
文明建设的战略选择。
2.3.2. 区域发展为生态建设提供了发展契机
“十二五”时期,武汉与周边城市的联系将更加
紧密,蔡甸具有承接中心城区产业转移和周边城市产
业对接的双重优势。新区建设为生态创建提供各类内
部动力,后官湖生态宜居新城是全市规划建设的六大
重点功能区之一,将建设成为“中国首屈一指的生态
湖泊亲水目的地”;蔡甸区内116 平方公里的沉湖湿
地自然保护区是省级湿地资源保护区,是目前国内距
离特大城市最近的一处湿地。生态新区以及生态湿地
公园的建成对于打造美丽蔡甸、生态蔡甸提供了发展
机遇。
2.3.3. 地方建设能链接生态创建工作
蔡甸区是湖北省具备规模化建设生态农业、生态
旅游、生态工业的生态产业综合体的区域,产业的多
样性增加了机遇的丰富度。其一,蔡甸区利用农业地
貌多样性优势,围绕都市农业发展,建设产业基地,
配套产业龙头,延伸产业链条,拓展产品市场。其二,
蔡甸把生态旅游业作为第三产业的龙头重点培育,随
着国家促进居民消费的政策的日趋完善,蔡甸潜在的
生态价值可以通过生态旅游转化成巨大的发展潜力
[8]。其三,从蔡甸的产业素质来看,第一产业正在从
传统农业向都市农业转型;工业中的传统产业正逐步
淘汰或升级,起而代之的是机械汽配、通讯电子、轻
纺日化、环保新能源等现代制造业;特别是现代服务
业正向高端化发展。这为蔡甸实施“生态知音·美丽蔡
甸”的生态建设提供了良好的基础,可承接由生态文
明建设带来的发展机遇。
2.3.4. 生态创建能得到群众的拥护
蔡甸生态区的建设正逢“天时、地利、人和”的
战略机遇期。首先,湖北省生态环境优越,经济发展
迅速,蔡甸区争创国家级生态区不仅是落实省委、省
政府关于加强生态文明建设决定的具体行动,同时也
为“生态湖北”的两型社会建设探路开道。其次,在
“生态蔡甸”的建设思路中,区委区政府提出了在“生
态知音·美丽蔡甸”的旗帜下,将蔡甸区建设成为“天
蓝、地绿、水净、城美、民富、人和”的国家级生态
区的高层战略,满足人民的需求,得到群众支持。
2.4. 挑战分析
2.4.1. 武汉市内各区之间经济发展竞争激烈
从GDP 中的数据来看,蔡甸区同江夏、黄陂、
新洲之间的竞争激烈。蔡甸区的 GDP 总量与上述三
区比差距进一步扩大。其中,与江夏比绝对额差距从
2010 年的130.55 亿元扩大到2011年的175.03亿元,
与黄陂比绝对额差距从2010 年的91.05 亿元扩大到
2011 年的100.37亿元,与新洲比绝对额差距从 2010
年的 71.36 亿元扩大到2011年的 98.10 亿元(图3)。从
发展速度来看,2011年蔡甸区的GDP 发展速度为
16.9%,仍然比江夏、新洲的增幅低0.2 个百分点[9]。
2011年我区二产业的发展速度仅为18.9%,在 四 区 中
排末位,在三产业中,2011 年我区社会消费品零售额
总量、增速也是排末位(蔡甸51.1 亿元,19.7%;江夏
82.5 亿元,19.8%;黄陂 125.8 亿元,21.5%;新洲 111.7
亿元,19.9%)。因此,蔡甸区应发挥自身优势,在区
域发展中凸显而出,成为今后发展需要解决的问题。
2.4.2. 既有的招商政策可能增加区域生态负荷
蔡甸区现有的招商政策中,重经济、轻生态的现
象还存在,目前处在一个工业化加快发展的阶段,资
源消耗强度也随之加大,某些招商引资政策、产业政
策和资源开发利用政策还存在不利于经济社会与环
境协调发展的内容。建设生态区,必须按照国家要求
理顺管理体制,清理政策措施,营造有利于生态保护
的法规环境,这必将对现行的招商引资等一系列政策
措施提出更高的环保要求。
Figure 3. The comparison chart of the GDP of three major
industries in four areas
图3. 四区三大产业生产总值对比图(单位:亿元)
Copyright © 2013 Hanspub
80
武汉市蔡甸区生态建设 SWOT 分析
2.4.3. 环保基础设施建设可能加剧财政压力
蔡甸区城市污水处理厂配套的污水网管建设有
待加强,乡镇建成区的生活污水集中处理设施建设有
待加快;全区的生活垃圾收集处理系统还很不完善,
全区仅有林家冲一个卫生填埋场,大部分乡镇生活垃
圾无害化处理设施还不够健全,全区还未真正建立城
乡一体化的垃圾收集处理系统。加上水库禁投、河道
整治、荒山绿化等生态建设项目,投资缺口加大,可
能加剧财政压力。
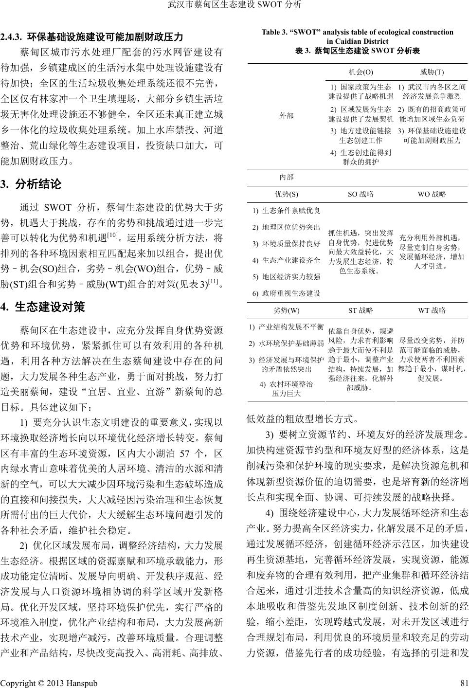
3. 分析结论
通过 SWOT 分析,蔡甸生态建设的优势大于劣
势,机遇大于挑战,存在的劣势和挑战通过进一步完
善可以转化为优势和机遇[10]。运用系统分析方法,将
排列的各种环境因素相互匹配起来加以组合,提出优
势–机会(SO)组合,劣势–机会(WO)组合,优势–威
胁(ST)组合和劣势–威胁(WT)组合的对策(见表 3)[11]。
4. 生态建设对策
蔡甸区在生态建设中,应充分发挥自身优势资源
优势和环境优势,紧紧抓住可以有效利用的各种机
遇,利用各种方法解决在生态蔡甸建设中存在的问
题,大力发展各种生态产业,勇于面对挑战,努力打
造美丽蔡甸,建设“宜居、宜业、宜游”新蔡甸的总
目标。具体建议如下:
1) 要充分认识生态文明建设的重要意义,实现以
环境换取经济增长向以环境优化经济增长转变。蔡甸
区有丰富的生态环境资源,区内大小湖泊 57 个,区
内绿水青山意味着优美的人居环境、清洁的水源和清
新的空气,可以大大减少因环境污染和生态破坏造成
的直接和间接损失,大大减轻因污染治理和生态恢复
所需付出的巨大代价,大大缓解生态环境问题引发的
各种社会矛盾,维护社会稳定。
2) 优化区域发展布局,调整经济结构,大力发展
生态经济。根据区域的资源禀赋和环境承载能力,形
成功能定位清晰、发展导向明确、开发秩序规范、经
济发展与人口资源环境相协调的科学区域开发新格
局。优化开发区域,坚持环境保护优先,实行严格的
环境准入制度,优化产业结构和布局,大力发展高新
技术产业,实现增产减污,改善环境质量。合理调整
产业和产品结构,尽快改变高投入、高消耗、高排放、
Table 3. “SWOT” analysis table of ecological construction
in Caidian District
表3. 蔡甸区生态建设 SWOT 分析表
机会(O) 威胁(T)
1) 国家政策为生态
建设提供了战略机遇 1) 武汉市内各区之间
经济发展竞争激烈
2) 区域发展为生态
建设提供了发展契机 2) 既有的招商政策可
能增加区域生态负荷
3) 地方建设能链接
生态创建工作 3) 环保基础设施建设
可能加剧财政压力
外部
4) 生态创建能得到
群众的拥护
内部
优势(S) SO战略 WO战略
1) 生态条件禀赋优良
2) 地理区位优势突出
3) 环境质量保持良好
4) 生态产业建设齐全
5) 地区经济实力较强
6) 政府重视生态建设
抓住机遇,突出发挥
自身优势,促进优势
向最大效益转化,大
力发展生态经济,特
色生态系统。
充分利用外部机遇,
尽量克制自身劣势,
发展循环经济,增加
人才引进。
劣势(W) ST战略 WT战略
1) 产业结构发展不平衡
2) 水环境保护基础薄弱
3) 经济发展与环境保护
的矛盾依然突出
4) 农村环境整治
压力巨大
依靠自身优势,规避
风险,力求有利影响
趋于最大而使不利是
趋于最小,调整产业
结构,持续发展,加
强经济往来,化解外
部威胁。
尽量改变劣势,并防
范可能面临的威胁,
力求使两者不利因素
都趋于最小,谋时机,
促发展。
低效益的粗放型增长方式。
3) 要树立资源节约、环境友好的经济发展理念。
加快构建资源节约型和环境友好型的经济体系,这是
削减污染和保护环境的现实要求,是解决资源危机和
体现新型资源价值的迫切需要,也是培育新的经济增
长点和实现全面、协调、可持续发展的战略抉择。
4) 围绕经济建设中心,大力发展循环经济和生态
产业。努力提高全区经济实力,化解发展不足的矛盾,
通过发展循环经济,创建循环经济示范区,加快建设
再生资源基地,完善循环经济发展,实现资源,能源
和废弃物的合理有效利用,把产业集群和循环经济结
合起来,通过引进技术含量高的知识经济资源,低成
本地吸收和借鉴先发地区制度创新、技术创新的经
验,缩小差距,实现跨越式发展,对未开发区域进行
合理规划布局,利用优良的环境质量和较充足的劳动
力资源,借鉴先行者的成功经验,有选择的引进和发
Copyright © 2013 Hanspub 81
武汉市蔡甸区生态建设 SWOT 分析
Copyright © 2013 Hanspub
82
展适合本地的工艺先进、无污染或少污染的高新技术
产业。避免走先污染后治理弯路,可在有限的空间创
造出最大的经济、社会效益。
5. 致谢
感谢蔡甸区环保局及各相关部门提供的资料以
及李兆华教授的悉心指导。
参考文献 (References)
[1] 周干峙, 郑时龄. 中国城市生态环境建设[M]. 北京: 人民日
报出版社, 2004.
[2] 克雷格·弗来舍, 芭贝特·本苏桑. 战略与竞争分析——商业竞
争分析的方法与技巧[M]. 北京: 清华大学出版 社, 2004:
93-104.
[3] 张创新. 现代管理学概论[M]. 北京: 人民日报出版社, 2004:
56-68.
[4] 向阳, 章大均, 敖文凯, 肖美琪. 建设生态文明城区 打造美
丽幸福蔡甸[J]. 中国改革报, 2012, 8: 1-4.
[5] 蔡甸区环保局. 蔡甸区十二五环境保护规划初稿[R]. 蔡甸区:
蔡甸区政府, 2011.
[6] 蔡甸区环保局. 2012年蔡甸区饮用水水源地水质情况说明[R].
蔡甸区: 蔡甸区环保局, 2012.
[7] 蔡甸区统计局. 蔡甸区国民经济和社会发展“十二五”规划
纲要[R]. 蔡甸区: 蔡甸区政府, 2012.
[8] 蔡甸区环保局. 建设生态文明打造美丽蔡甸推进生态旅游业
发展[R]. 蔡甸区: 蔡甸区环保局, 2012.
[9] 蔡甸区统计局. 武汉市蔡甸区国民经济统计资料[R]. 蔡甸区:
蔡甸区政府, 2011.
[10] 吴子稳, 张媛媛, 潘生. SWOT模型在县域特色产业战略规划
中的应用[J]. 合肥工业大学学报(自然科学版), 2006, 8: 959-
961.
[11] 袁牧, 张晓光, 杨明. SWOT分析在城市战略规划中的应用和
创新[J]. 城市规划, 2007, 4: 53-55.

版权所有:汉斯出版社 (Hans Publishers) Copyright © 2012 Hans Publishers Inc. All rights reserved.